img

FLD Track is a sales activity tracking App for a company locating in bangalore. Designing the UI/UX for this sales activity tracking app involves creating an intuitive, visually engaging interface that seamlessly integrates features like analytics and lead management. Prioritizing user needs and workflows while balancing functionality and aesthetics is crucial for enhancing user experience and facilitating efficient sales tracking.

Challenge

Designing the UI/UX for sales tracking activities presents challenges in balancing complex data presentation with simplicity.

  • accommodating diverse user roles, ensuring intuitive navigation.
  • Overcoming these hurdles requires thorough user research, iterative design testing.
  • focus on delivering a seamless and effective user experience.
img
img


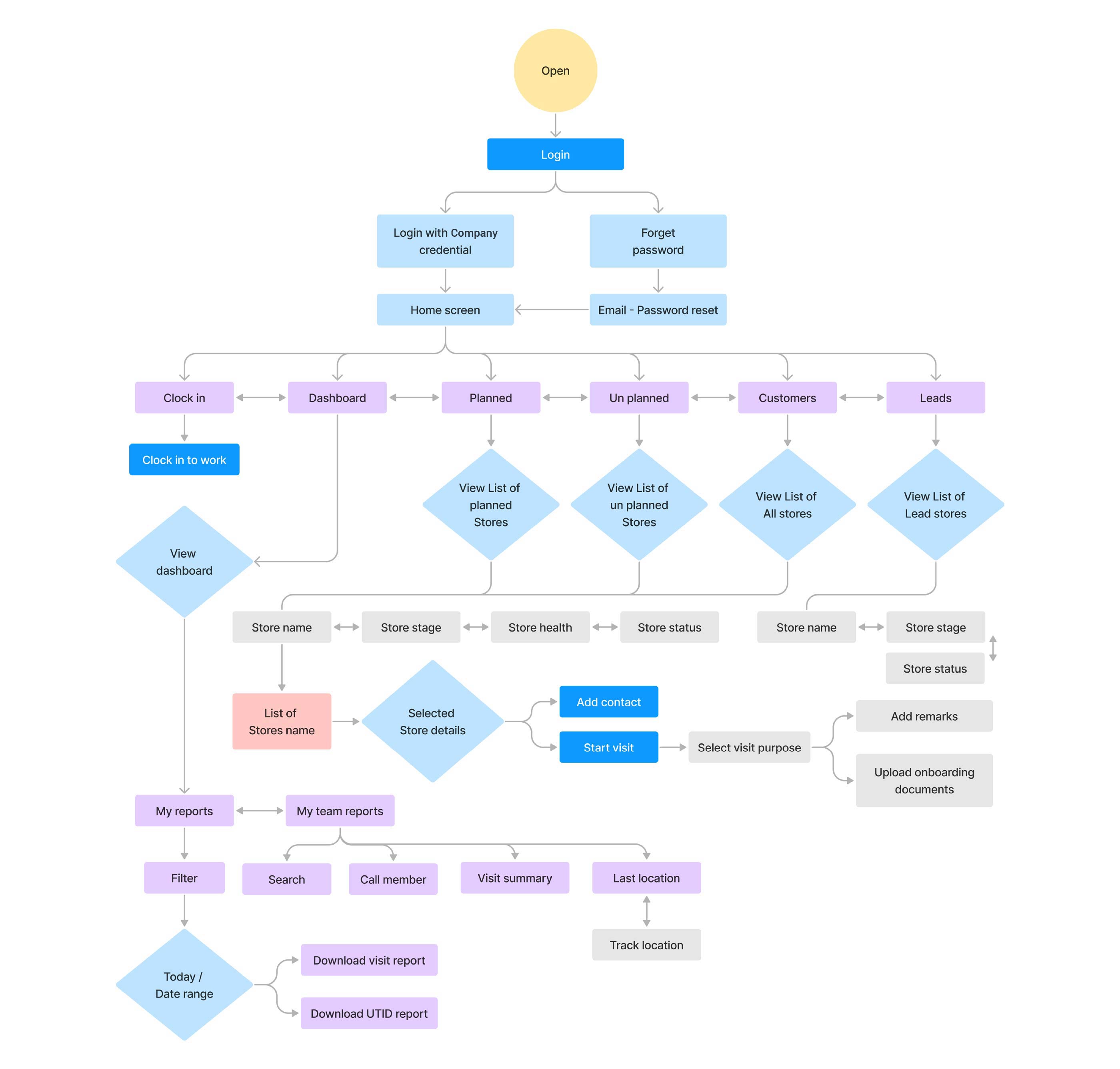
User Flow

With the help of User Flow, I determined the user’s path from the first step (user opens the application) to the final step (user make a new list of products)

img
img
img
Protfolio

Related Work

We are Makeit, Don't Make just a Design, Makeit outstanding!, We are Designers and marketing specialists.

address Abhilash Jn. Mukkam, Kerala.
Let's Talk